
狂犬病是由狂犬病病毒感染所致的传染病,属于一种人兽共患病,所谓人兽共患,也就是人和动物都可罹患,并且能相互传染的疾病。小朋友们不小心被小动物咬了,是否需要打狂犬疫苗,如何预防?我们邀请市疾控中心免疫规划科潘佑记科长给家长朋友们解疑答惑。
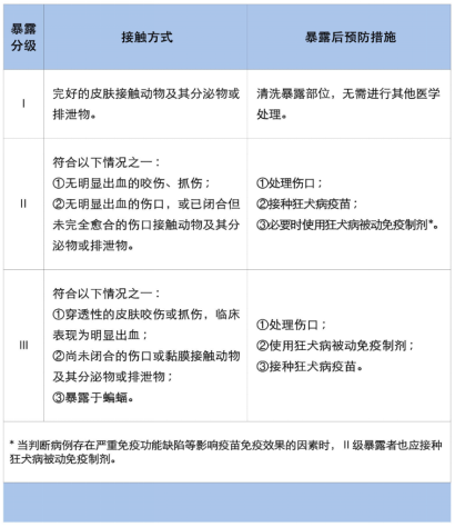
答:首先我们先了解下,什么是“狂犬病暴露”?“狂犬病暴露”指被狂犬、疑似狂犬或不能确定健康的狂犬病宿主动物咬伤、抓伤、舔舐粘膜或破损皮肤处,以及开放性伤口、粘膜接触可能感染狂犬病病毒的动物唾液或组织。接触或者喂饲动物,或者完好的皮肤被舔舐为I级暴露。裸露的皮肤被轻咬,或者无明显出血的轻微抓伤、擦伤为Ⅱ级暴露。单处或者多处贯穿性皮肤咬伤或者抓伤,或者破损皮肤被舔舐,或者开放性伤口、黏膜被唾液或者组织污染,或者直接接触蝙蝠为Ⅲ级暴露。所以不仅是咬伤,只要“暴露”于以下动物,都需要尽快打狂犬疫苗:犬是我国狂犬病的主要传染源,占95%以上,其次是猫。野生或流浪的食肉哺乳动物传播风险高,鼬、獾、狐狸、貉(he)、狼是我国重要的野生动物传染源。蝙蝠是传播狂犬病的高风险动物。当然,大家不用过度紧张,并不是所有动物都会传播狂犬病。如果是被以下这些动物咬伤,通常无需接种狂犬病疫苗:被牛、羊、马、猪等家畜和兔、鼠等啮齿动物咬伤,感染狂犬病毒的风险低,通常无需打狂犬疫苗。禽类、鱼类、昆虫、蜥蜴、龟、蛇等动物,不感染和传播狂犬病病毒,被咬伤后不需要打狂犬疫苗。被人咬伤或抓伤,无需担心感染狂犬病病毒,更无需接种狂犬病疫苗。不管被什么样的动物咬伤,及时处理伤口都是非常重要的操作。最后,要强调的是狂犬病可防不可治,致死率几乎为100%,千万不要侥幸,以免酿成悲剧。答:狂犬病的传播途径主要是直接接触传播,体现在以下五个方面:1.咬伤传播:这是狂犬病最主要的传播方式。当被携带狂犬病毒的动物(如狗、猫、狼、蝙蝠等)咬伤后,病毒会通过伤口进入人体。这些病毒会在伤口附近的肌肉细胞中复制,并随后侵入神经末梢,进而从周围神经沿神经轴突向中枢神经系统侵蚀。2.抓伤传播:虽然相对少见,但如果被携带病毒的动物抓伤,尤其是当抓伤导致皮肤破损时,也存在感染狂犬病的风险。3.黏膜感染:如果人的口腔、眼结膜等黏膜部位被狂犬病毒污染,例如被患病动物的唾液污染,也有可能引起感染,但这种情况相对较少见。4.器官移植:理论上,如果移植了来自狂犬病死亡病例的器官,也有可能传播狂犬病。然而,在实际情况中,由于严格的器官移植前检测和筛选程序,这种情况几乎不会发生。5.宰杀病犬、剥皮、切割等过程中被感染:在处理患病动物时,如果不注意个人防护,病毒有可能通过皮肤破损处进入人体。答:狂犬疫苗和免疫球蛋白的接种,是根据“狂犬病暴露”分级来确定的,根据国家颁布的《狂犬病暴露预防处置工作规范(2023年版)》,暴露分为三个等级:一级暴露是指……,暴露后清洗暴露部位,无需接种疫苗和球蛋白;二级暴露是指……,暴露后及时处理伤口,及时接种狂犬疫苗(免疫功能缺陷者等异常情况建议同时接种免疫球蛋白);三级暴露是指……,暴露后及时处理伤口+接种狂犬疫苗+接种免疫球蛋白。
目前国内上市使用的狂犬疫苗有2种接种程序,5针法和“2-1-1”4针法。5针法是指在0(注射当天)、3、7、14和28天各注射狂犬病疫苗1剂次,共注射5剂次。“2-1-1”4针法:于0天(注射当天)注射狂犬病疫苗2剂次(左、右上臂三角肌各注射1剂次),第7、21天各注射1剂次,共注射4剂次。狂犬疫苗部分体重和年龄,每剂次均接种1个剂量。不能确定致伤动物健康状况时,已暴露数月未接种狂犬病疫苗者可按照免疫程序接种狂犬疫苗。全程、规范接种狂犬病疫苗后,一般无需进行抗体检测。(被动免疫制剂主要有狂犬病免疫球蛋白、抗狂犬病血清、单克隆抗体三种,最常用的是免疫球蛋白)免疫球蛋白的使用剂量是按照受种者体重计算得来的,需一次性全部使用,狂犬免疫球蛋白是按照每千克体重20个国际单位计算。如果未能在接种狂犬病疫苗的当天使用免疫球蛋白,接种首针狂犬病疫苗7天内(含7天)仍可以注射被动免疫制剂。四、已经打过疫苗了,后面不小心又被狗咬了,是不是就不用再打疫苗了?伤口处置:任何一次暴露后均应首先、及时、彻底地进行伤口处置。疫苗接种:再次暴露发生在免疫接种过程中,应继续按照原有免疫程序完成剩余剂次的接种;全程接种后3个月内再次暴露者一般不需要加强接种;全程接种后3个月及以上再次暴露者,应于0、3天各加强接种1剂次狂犬病疫苗。被动免疫制剂注射:按暴露前或者暴露后程序全程接种狂犬病疫苗者,除严重免疫功能低下者外,暴露或者再次暴露后无需使用被动免疫制剂。答:伤口处置包括彻底冲洗和规范清创处置。伤口处置越早越好,就诊时如伤口已结痂或者愈合则不主张进行伤口处置。有条件的情况下,我们建议尽早前往狂犬病暴露预防处置能进行专业冲洗处置。伤口冲洗:用肥皂水(或者其他弱碱性清洁剂、专业冲洗液)和一定压力的流动清水交替彻底冲洗所有咬伤和抓伤处约15分钟然后用生理盐水将伤口洗净,最后用无菌脱脂棉将伤口处残留液吸尽,避免在伤口处残留肥皂水或者清洁剂。较深伤口冲洗时,可用注射器或者专用冲洗设备对伤口内部进行灌注冲洗,做到全面彻底。冲洗或者清创时如疼痛剧烈,可给予局部麻醉。全市狂犬病暴露预防处置门诊的信息(地址、电话等),听众朋友们可以关注各县区疾控中心的微信公众号或者“连云港市疾控”微信公众号,我们会定期更新公布门诊信息。《超级育儿师》节目播出时间:17:00-17:30《超级育儿师》节目播出频率:FM90.2
《超级育儿师》节目手机收听方式:连云港手机台、我的连云港
最新评论